联系电话:19302847794

通用服务端
视频编辑SDK
K歌SDK

模块概览

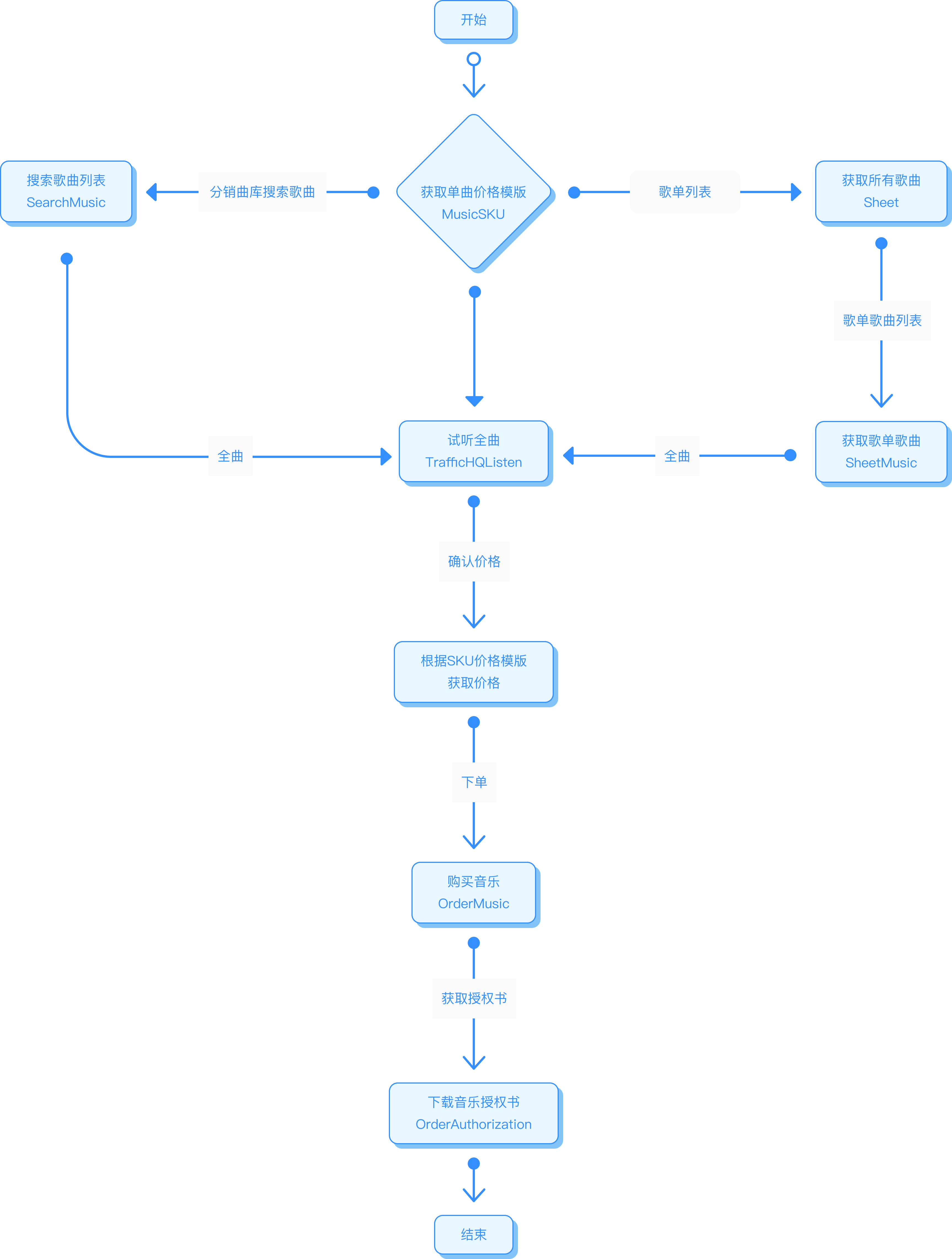
当接入平台使用场景为非在线播放,而是将音乐单笔售卖给平台用户时。需要接入音乐售卖相关模块的接口。用户在为歌曲付费完成后才能获取音乐文件。接入此模块时需同时接入数据上报-作品上报接口。

API列表

接入流程